2025 Vol.37(5)
Display Mode: |
2025, 37(5): 657-666.
doi: 10.21147/j.issn.1000-9604.2025.05.01
Abstract:
Acute graft-versus-host disease (aGVHD) is an important complication which critically impacts the prognosis of patients undergoing allogeneic hematopoietic stem cell transplantation. Increasing evidence suggests that dysbiosis of the gut microbiota plays a key role in aGVHD pathogenesis. The biological process involves compromised intestinal barrier integrity, amplified inflammation driven by the translocation of microbial products like lipopolysaccharide, and finally the dysregulated immune response centralized by T cell activation and differentiation. Meanwhile, certain microbial metabolites such as short-chain fatty acids and secondary bile acids exert protective effects. The clinical relevance of these findings is underscored by studies establishing that specific gut microbial signatures, such as low diversity and single pathogen dominance, independently predict aGVHD morbidity and mortality. From a therapeutic perspective, the microbiome has emerged as an important therapeutic target for aGVHD. Fecal microbiota transplantation has shown significant efficacy in clinical trials for prophylaxis and treatment of aGVHD, providing definitive proof-of-concept for ecological restoration. This review synthesizes these foundational mechanistic insights, from metabolic disruption to host-microbe crosstalk at the mucosal barrier, and details the rapidly advancing clinical landscape of microbiome-targeted diagnostics and therapeutics for aGVHD.
Acute graft-versus-host disease (aGVHD) is an important complication which critically impacts the prognosis of patients undergoing allogeneic hematopoietic stem cell transplantation. Increasing evidence suggests that dysbiosis of the gut microbiota plays a key role in aGVHD pathogenesis. The biological process involves compromised intestinal barrier integrity, amplified inflammation driven by the translocation of microbial products like lipopolysaccharide, and finally the dysregulated immune response centralized by T cell activation and differentiation. Meanwhile, certain microbial metabolites such as short-chain fatty acids and secondary bile acids exert protective effects. The clinical relevance of these findings is underscored by studies establishing that specific gut microbial signatures, such as low diversity and single pathogen dominance, independently predict aGVHD morbidity and mortality. From a therapeutic perspective, the microbiome has emerged as an important therapeutic target for aGVHD. Fecal microbiota transplantation has shown significant efficacy in clinical trials for prophylaxis and treatment of aGVHD, providing definitive proof-of-concept for ecological restoration. This review synthesizes these foundational mechanistic insights, from metabolic disruption to host-microbe crosstalk at the mucosal barrier, and details the rapidly advancing clinical landscape of microbiome-targeted diagnostics and therapeutics for aGVHD.
2025, 37(5): 667-685.
doi: 10.21147/j.issn.1000-9604.2025.05.02
Abstract:
Measurable residual disease (MRD) has become a critical biomarker in the management of acute lymphoblastic leukemia (ALL), particularly for patients undergoing allogeneic hematopoietic stem cell transplantation (allo-HSCT). The incorporation of MRD-directed strategies into clinical practice can enable personalized therapy and improve outcomes in ALL patients. Growing evidence has demonstrated that MRD status not only reflects the treatment response and relapse risk but also informs clinical decisions across the transplant continuum, including transplant indications, donor selection, conditioning regimens, and post-transplant interventions. With the advent of highly sensitive technologies such as real-time polymerase chain reaction and next-generation sequencing, MRD assessment has reached unprecedented accuracy, enabling precision medicine for ALL. This review systematically addresses six key clinical questions related to the application of MRD in ALL patients undergoing transplantation. We discuss optimal MRD detection methods, timing and sampling strategies, the prognostic implications of MRD positivity or clearance, and MRD-directed approaches before and after allo-HSCT. We further highlight emerging immunotherapeutic options and research gaps that must be addressed to refine MRD-guided strategies. In summary, incorporating MRD evaluation into routine clinical practice has the potential to optimize transplant outcomes and reduce relapse in ALL patients.
Measurable residual disease (MRD) has become a critical biomarker in the management of acute lymphoblastic leukemia (ALL), particularly for patients undergoing allogeneic hematopoietic stem cell transplantation (allo-HSCT). The incorporation of MRD-directed strategies into clinical practice can enable personalized therapy and improve outcomes in ALL patients. Growing evidence has demonstrated that MRD status not only reflects the treatment response and relapse risk but also informs clinical decisions across the transplant continuum, including transplant indications, donor selection, conditioning regimens, and post-transplant interventions. With the advent of highly sensitive technologies such as real-time polymerase chain reaction and next-generation sequencing, MRD assessment has reached unprecedented accuracy, enabling precision medicine for ALL. This review systematically addresses six key clinical questions related to the application of MRD in ALL patients undergoing transplantation. We discuss optimal MRD detection methods, timing and sampling strategies, the prognostic implications of MRD positivity or clearance, and MRD-directed approaches before and after allo-HSCT. We further highlight emerging immunotherapeutic options and research gaps that must be addressed to refine MRD-guided strategies. In summary, incorporating MRD evaluation into routine clinical practice has the potential to optimize transplant outcomes and reduce relapse in ALL patients.
2025, 37(5): 686-704.
doi: 10.21147/j.issn.1000-9604.2025.05.03
Abstract:
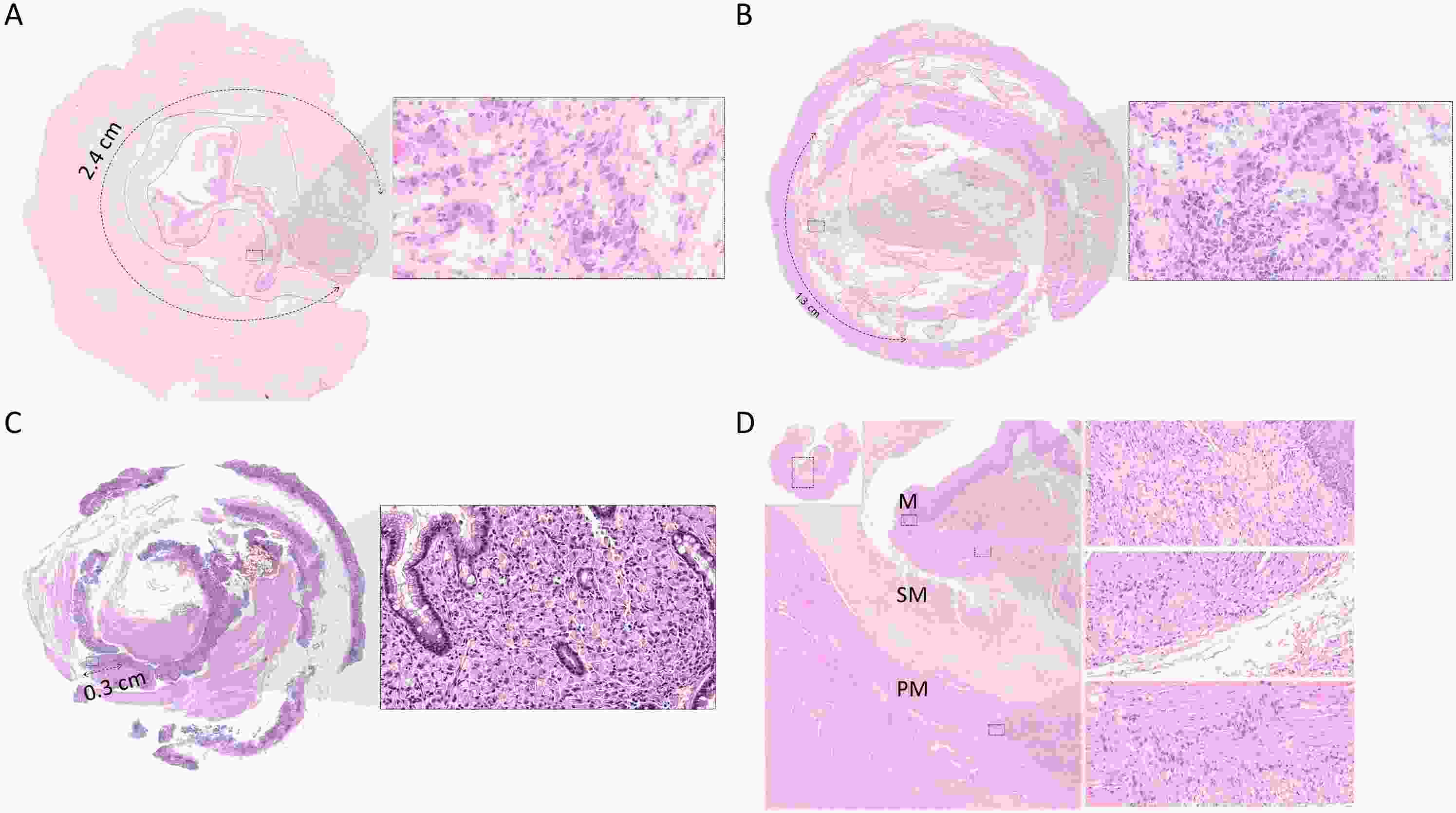
ObjectiveBoth allogeneic hematopoietic stem cell transplantation (allo-HSCT) and autologous HSCT (ASCT) are important therapies for extranodal natural killer/T-cell lymphoma (ENKTCL); however, no large-scale, multicenter study has compared the efficacy and safety between allo-HSCT and ASCT in these patients. Our multicenter, real-world study aimed to evaluate the outcomes of allo-HSCT vs. ASCT as consolidation in ENKTCL patients who had achieved a complete response (CR) or partial response (PR). MethodsThis was a multicenter, retrospective study with nine hospitals in China, and 114 patients with ENKTCL were enrolled. Sixty patients received ASCT and 54 received allo-HSCT. The primary outcome was progression-free survival (PFS). In the sensitivity analysis, propensity score matching (PSM) analyses were conducted to adjust for baseline prognostic factors. Landmark analysis were conducted to minimize immortal-time bias. ResultsPatients in the allo-HSCT group presented with more adverse prognostic factors. Allo-HSCT group showed a significantly better PFS and a lower disease progression rate compared with ASCT group in patients with Ann Arbor stage III/IV disease (PFS: 100% vs. 82.0%, P=0.023; disease progression rate: 0 vs. 25.4%, P=0.024), those with intermediate/high prognostic index of natural killer lymphoma (PINK) scores (PFS: 100% vs. 84.4%, P=0.034; disease progression rate: 0 vs. 22.1%, P=0.034), those with intermediate/high international prognostic index (IPI) scores (PFS: 100% vs. 82.0%, P=0.038; disease progression rate: 0 vs. 25.4%, P=0.038), or those receiving HSCT at PR (PFS: 100% vs. 50%, P=0.046; disease progression rate: 0 vs. 50%, P=0.046) at the 1.5−4.0 follow-up. In multivariate analysis, receiving ASCT was significantly associated with a poorer PFS [hazard ratio (HR)=2.23, P=0.038] and overall survival (OS) (HR=2.45, P=0.045). In the sensitivity analysis, patients receiving allo-HSCT showed a significantly better PFS (70.3% vs. 39.1%, P=0.039), OS (73.9% vs. 42.0%, P=0.044), and a lower disease progression rate (22.6% vs. 57.0%, P=0.017) compared with those receiving ASCT after propensity score matching. ConclusionsENKTCL patients with high-risk characteristics could benefit more from allo-HSCT as consolidation.
2025, 37(5): 705-717.
doi: 10.21147/j.issn.1000-9604.2025.05.04
Abstract:
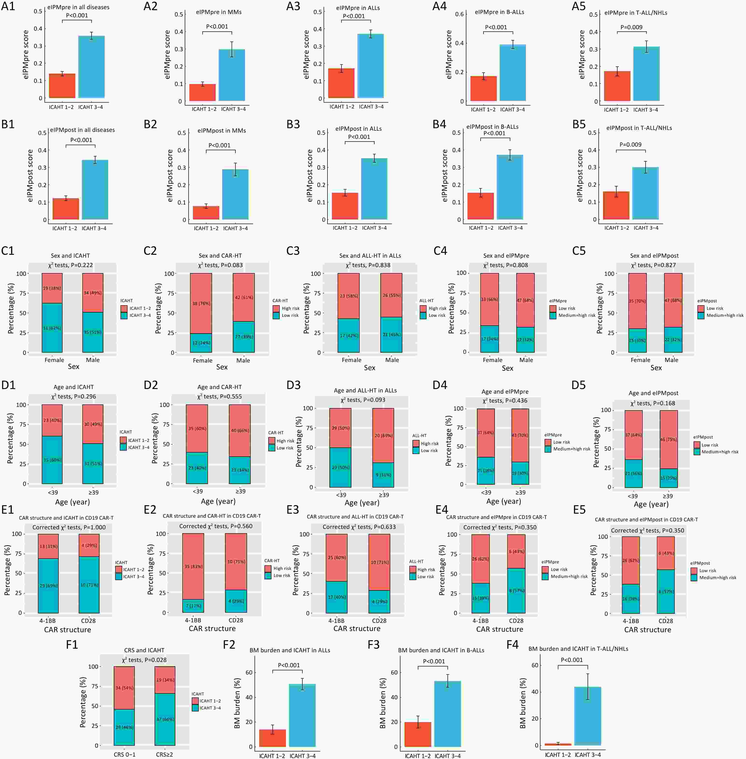
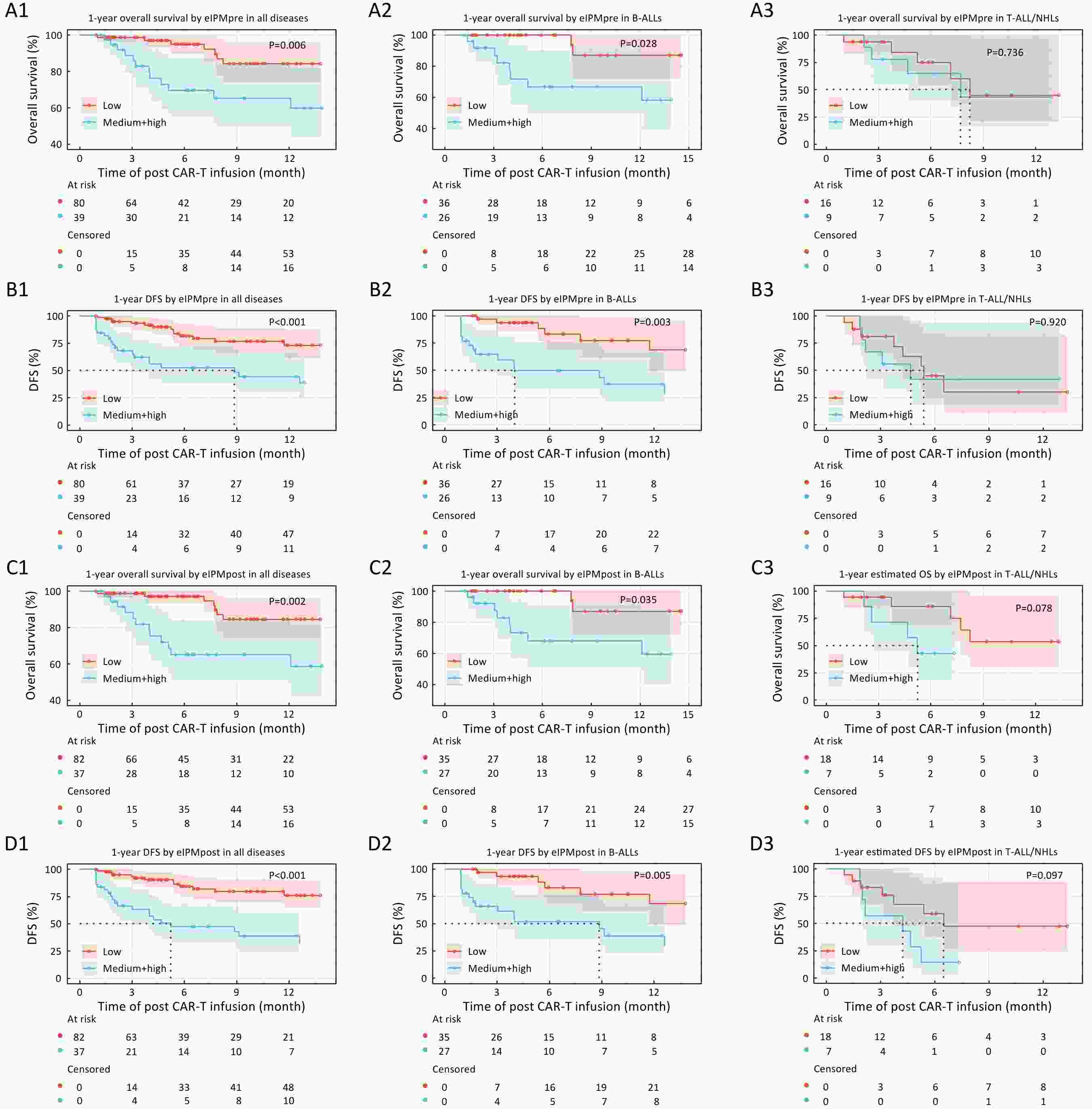
ObjectiveImmune effector cell-associated hematotoxicity (ICAHT), characterized by prolonged cytopenia and delayed hematopoietic recovery, is a common complication following chimeric antigen receptor T (CAR-T) cell therapy. However, the applicability of existing predictive models, CAR-HEMATOTOX (CAR-HT) for lymphoma, acute lymphoblastic leukemia-HEMATOTOX (ALL-HT) for B-ALL, and the early ICAHT prediction model (eIPM), remains uncertain across different hematologic malignancies. MethodsWe prospectively analyzed 119 patients who received CAR-T therapy between January 2022 and June 2025, including B-ALL (n=62), T-ALL/non-Hodgkin’s lymphoma (NHL) (n=25), and multiple myeloma (MM, n=32). The CAR-HT, ALL-HT, and eIPM models were evaluated for their ability to predict ICAHT severity and survival outcomes. ResultsGrade 3 ICAHT occurred in 32.3% of B-ALL, 40.0% of T-ALL/NHL, and 25.0% of MM patients, while grade 4 rates were 33.9%, 20.0%, and 6.3%, respectively. CAR-HT classified 67.2% of patients as high-risk, and ALL-HT identified 56.3% of ALL/NHL patients as high-risk. In both models, high-risk groups experienced significantly more prolonged neutropenia than low-risk groups (CAR-HT: 17.7 vs. 5.3 d, P<0.001; ALL-HT: 21.3 vs. 7.7 d, P<0.001). Both eIPMpre and eIPMpost strongly correlated with grade 3−4 ICAHT (P<0.001). Importantly, survival analysis showed that eIPMpre stratification distinguished outcomes: 1-year overall survival (OS) was 65% in medium+high-risk vs. 84% in low-risk patients (P=0.006), and 1-year disease-free survival (DFS) was 44% vs. 73% (P<0.001). Similar predictive accuracy was observed with eIPMpost. ConclusionsThe CAR-HT, ALL-HT, and eIPM models consistently identify patients at high risk for severe ICAHT across B-ALL, T-ALL/NHL, and MM. Among these, the eIPM stands out as a promising universal tool for survival prediction. These models provide valuable prognostic insights that can guide supportive care and inform treatment planning in CAR-T therapy.
2025, 37(5): 718-736.
doi: 10.21147/j.issn.1000-9604.2025.05.05
Abstract:
Adverse-risk acute myeloid leukemia (AML) is a therapeutic challenge despite advances in risk stratification. Unmet needs persist in high-risk molecular subgroups, such as AML with myelodysplasia-related changes, TP53 mutations, or rearrangements involving NUP98, NUP214, or FUS::ERG. These subtypes are associated with poor responses to conventional induction therapies and high relapse rates. Allogeneic hematopoietic stem cell transplantation (allo-HSCT) remains the cornerstone of consolidation for eligible patients; however, due to high relapse rates, regimen-related toxicity, and variable responses across genetic subtypes, optimal transplant timing, conditioning regimens (e.g., busulfan- or melphalan-based protocols), and bridging strategies require further refinement. Meanwhile, post-transplant maintenance therapies, such as hypomethylating agents or targeted drugs, are one emerging area under investigation for relapse prevention. In this perspective, we review the latest advances in allo-HSCT strategies for adverse-risk AML and highlight the importance of molecularly-guided approaches to improve outcomes in these aggressive subtypes.
Adverse-risk acute myeloid leukemia (AML) is a therapeutic challenge despite advances in risk stratification. Unmet needs persist in high-risk molecular subgroups, such as AML with myelodysplasia-related changes, TP53 mutations, or rearrangements involving NUP98, NUP214, or FUS::ERG. These subtypes are associated with poor responses to conventional induction therapies and high relapse rates. Allogeneic hematopoietic stem cell transplantation (allo-HSCT) remains the cornerstone of consolidation for eligible patients; however, due to high relapse rates, regimen-related toxicity, and variable responses across genetic subtypes, optimal transplant timing, conditioning regimens (e.g., busulfan- or melphalan-based protocols), and bridging strategies require further refinement. Meanwhile, post-transplant maintenance therapies, such as hypomethylating agents or targeted drugs, are one emerging area under investigation for relapse prevention. In this perspective, we review the latest advances in allo-HSCT strategies for adverse-risk AML and highlight the importance of molecularly-guided approaches to improve outcomes in these aggressive subtypes.
2025, 37(5): 742-758.
doi: 10.21147/j.issn.1000-9604.2025.05.07
Abstract:
Chimeric antigen receptor T (CAR-T) cell immunotherapy has emerged as a transformative modality in immuno-oncology. However, the clinical translation of CAR-T therapy for solid tumors remains significantly limited by physical barriers, an immunosuppressive tumor microenvironment (TME), and treatment-related toxicities. Advances in biomaterials have demonstrated substantial potential to address these constraints through synergistic integration with CAR-T cells. This review systematically examines therapeutic applications of CAR-T cells combined with diverse biomaterial platforms, including nanoparticles, antibody-functionalized systems, and hydrogels. Critical analysis is provided on the multifaceted roles of biomaterials in enhancing CAR-T efficacy, specifically by promoting T cell activation and proliferation, improving tumor targeting, and reprogramming the immunosuppressive TME. Collectively, this review delivers a comprehensive analysis of CAR-T-biomaterial integration strategies, offering mechanistic and translational insights to advance solid tumor therapies.
Chimeric antigen receptor T (CAR-T) cell immunotherapy has emerged as a transformative modality in immuno-oncology. However, the clinical translation of CAR-T therapy for solid tumors remains significantly limited by physical barriers, an immunosuppressive tumor microenvironment (TME), and treatment-related toxicities. Advances in biomaterials have demonstrated substantial potential to address these constraints through synergistic integration with CAR-T cells. This review systematically examines therapeutic applications of CAR-T cells combined with diverse biomaterial platforms, including nanoparticles, antibody-functionalized systems, and hydrogels. Critical analysis is provided on the multifaceted roles of biomaterials in enhancing CAR-T efficacy, specifically by promoting T cell activation and proliferation, improving tumor targeting, and reprogramming the immunosuppressive TME. Collectively, this review delivers a comprehensive analysis of CAR-T-biomaterial integration strategies, offering mechanistic and translational insights to advance solid tumor therapies.
2025, 37(5): 759-770.
doi: 10.21147/j.issn.1000-9604.2025.05.08
Abstract:
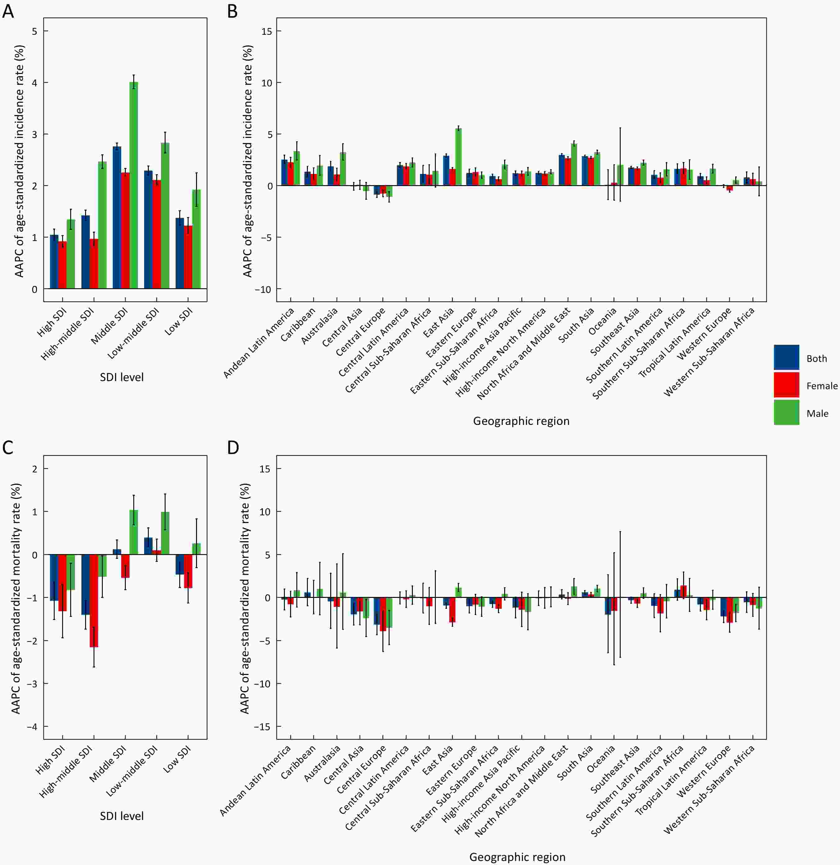
ObjectiveThis study aims to estimate the thyroid cancer (TC) burden and trends from 1990 and 2021 among working-age population (WAP), at the global, regional, and national levels. MethodsBased on the Global Burden of Disease 2021 study, this cross-sectional study included data on TC incidence and mortality for WAP aged 15−64 years across 204 countries and territories from 1990 to 2021. The age-standardized incidence rate (ASIR) and age-standardized mortality rate (ASMR) of TC were used to estimate the disease burden. Temporal trends of ASIR and ASMR were estimated by average annual percentage changes (AAPCs) based on age-period-cohort models. Relative inequality of TC burden across 204 countries was estimated by the slope index of concentration index. ResultsGlobally, ASIR of TC increased from 2.27 per 100,000 population to 3.41 per 100,000 population from 1990 to 2021, with AAPC of 1.59% [95% confidence interval (95% CI): 1.54, 1.64]; in contrast, ASMRs were stable at 0.31 per 100,000 population. Females had a higher disease burden than males, and adults aged 45−64 years accounted for more than 55% of the TC cases. Across regions and countries, North Africa and Comoros experienced the highest increase in ASIR, with AAPCs of 2.97% and 7.73%, respectively. All socio-demographic index (SDI) regions experienced a significant increase in ASIR, and regions with high and high-middle SDI experienced a significant decrease in ASMR. Global ASIR burden and ASMR burden were revealed to be concentrated mainly in higher-SDI and lower-SDI countries, respectively, with the concentration index in both sexes of 0.16 (95% CI: 0.13, 0.19) and −0.14 (95% CI: −0.18, −0.10) in 2021. ConclusionsOver the past three decades, the incidence burden of TC among the global WAP remarkably increased. International and regional policies for TC controls are supposed to be updated timely, to handle the current increasing burden and geographic disparities among WAP.
2025, 37(5): 771-780.
doi: 10.21147/j.issn.1000-9604.2025.05.09
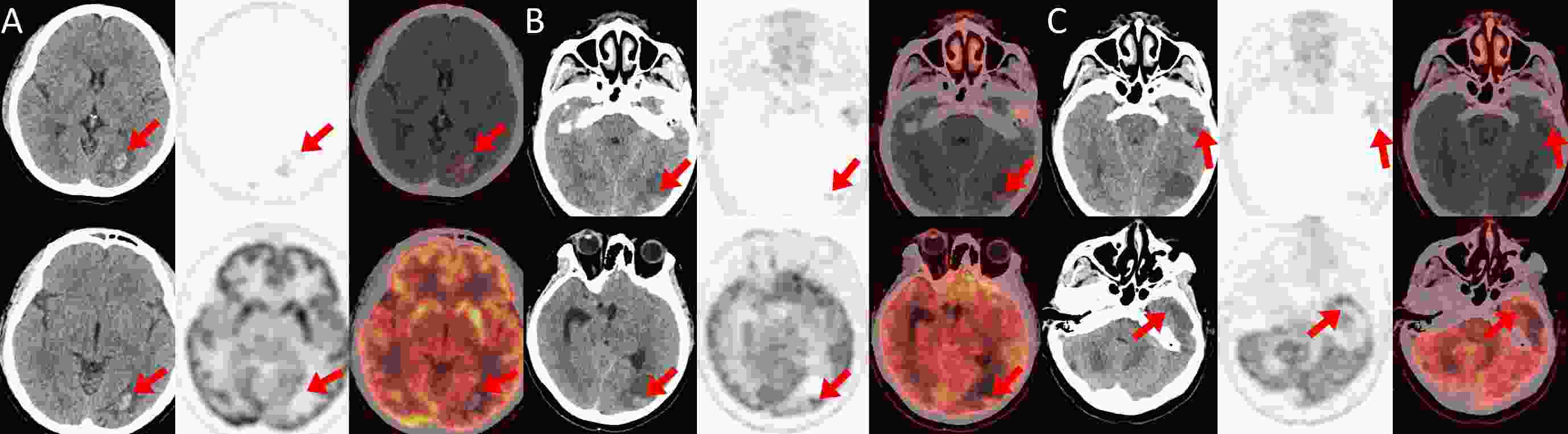
Abstract:
ObjectiveThis study aimed to evaluate the clinical utility of [68Ga]Ga-RM2 positron emission tomography/computed tomography (PET/CT), in comparison with 18F-fluorodeoxyglucose ([18F]FDG) PET/CT, for staging and prognosis in patients with estrogen receptor-positive (ER+) breast cancer. MethodsThis prospective study enrolled nine female patients with breast cancer (mean age 45.5±11.5 years). Eight patients were confirmed to have ER+ disease. All participant underwent both [68Ga]Ga-RM2 PET/CT and [18F]FDG PET/CT scans within a one-week interval. The maximum standardized uptake values (SUVmax) was measured for primary tumors, lymph nodes, and metastatic lesions. The physiological distribution of [68Ga]Ga-RM2 was also evaluated. ResultsNo adverse events were observed. Metastatic were identified in lymph nodes (n=29 lesions), bone (n=19), liver (n=7), brain (n=3), and multiple other sites. [68Ga]Ga-RM2 demonstrated a significantly higher median SUVmax than [18F]FDG across all lesions [7.5 (interquartile range, IQR, 3.4−14.0) vs. 4.0 (IQR, 2.3−6.1); P<0.001]. Similarly, the tumor-to-background ratio (TBR) was significantly superior with [68Ga]Ga-RM2 for all type of lesions: primary tumors [12.3 (IQR, 10.4−18.3) vs. 7.0 (IQR, 6.0−10.0); P<0.001], lymph node metastases [17.8 (IQR, 4.4−39.0) vs. 4.7 (IQR, 2.7−10.2); P<0.001], hepatic metastases [5.4 (IQR, 3.7−8.3) vs. 1.0 (IQR, 0.9−1.5); P<0.001], and osseous metastases [13.9 (IQR, 7.3−18.0) vs. 4.3 (IQR, 1.6−5.9); P<0.001]. Physiological uptake of [68Ga]Ga-RM2 was the highest in the pancreas (SUVmax, 77.82±22.64), with moderate uptake in the kidneys (2.82±0.62), heart (1.83±0.29), and liver (1.33±0.41). Conclusions[68Ga]Ga-RM2 PET/CT demonstrates superior uptake metrics for the detection of metastatic lesions, particularly in the brain and breast, suggesting its potential as a valuable complementary imaging modality to [18F]FDG PET/CT. These promising foundings warrant further validation in larger cohorts to confirm their clinical impact and to standardize imaging protocols.
2025, 37(5): 781-795.
doi: 10.21147/j.issn.1000-9604.2025.05.10
Abstract:
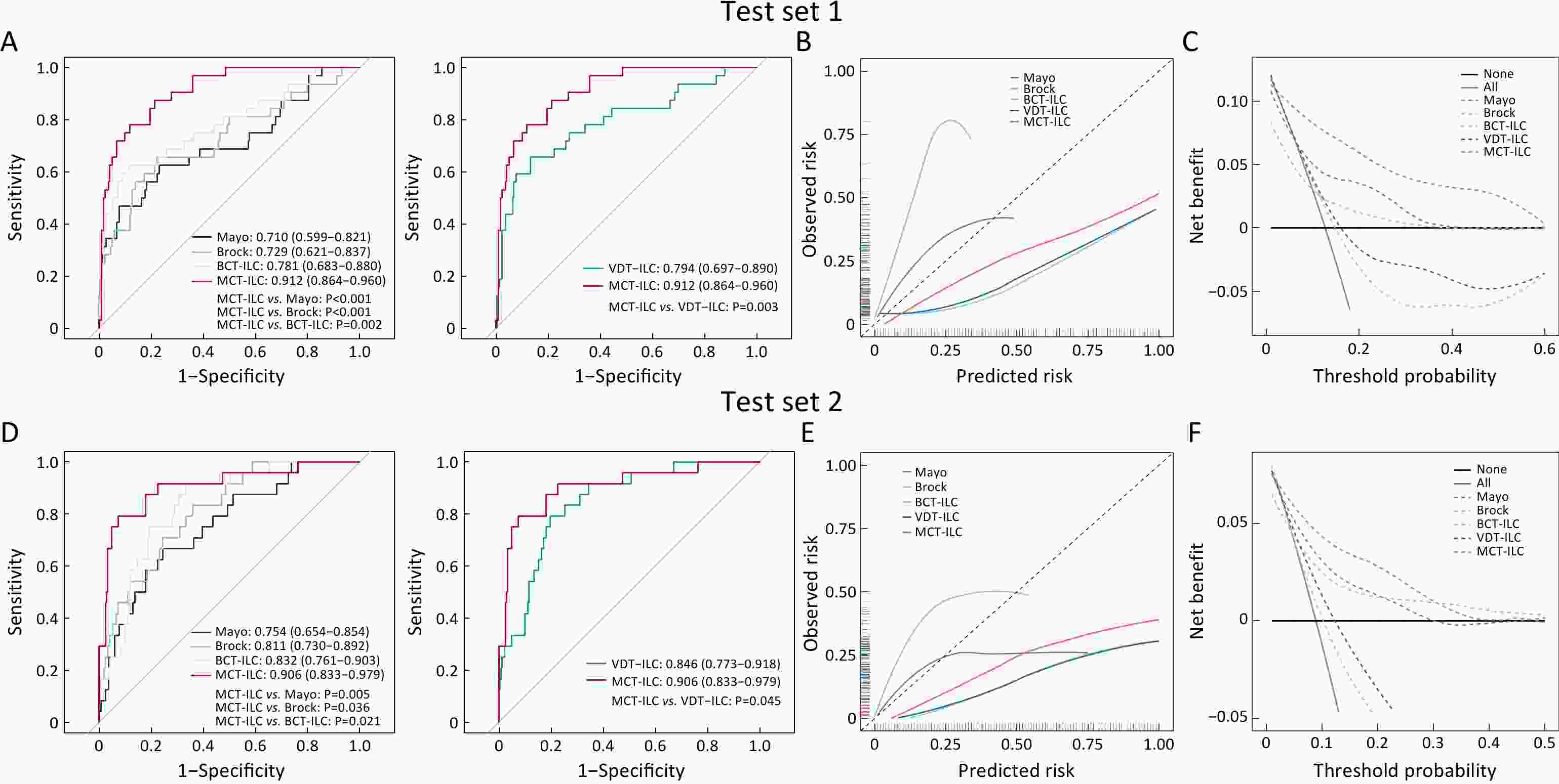
ObjectiveThis study aimed to construct a model that predicts invasive lung cancer using longitudinal radiological features from multiple low-dose computed tomography (LDCT) scans, thereby addressing overdiagnosis in lung cancer screening. MethodsIn this retrospective study, 628 patients with pulmonary nodules who underwent three LDCT scans followed by surgical resection were categorized into invasive carcinoma (n=155) and non-invasive nodule (n=473) groups on the basis of pathological diagnosis. This derivation aimed to identify risk factors and construct a multivariate logistic model. The predictive performance was externally validated in two independent cohorts (retrospectively designed, n=252; prospectively designed, n=269). The discrimination and calibration of the model were evaluated using area under the curve (AUC), and calibration plots. Decision curve analysis (DCA) was further performed to evaluate the net benefit in practical clinical scenarios. ResultsThe model, termed multiple CTs-invasive lung cancer (MCT-ILC), incorporated eleven factors encompassing nodule features at baseline and feature variability during follow-up. The standard deviation of diameter variability (SDdiameter) was the most reliable predictor, with an odds ratio [95% confidence interval (95% CI) of 7.35 (5.32−10.16) (P<0.001). AUCs with 95% CIs for the MCT-ILC model were 0.912 (0.864−0.960) and 0.906 (0.833−0.979) in the two testing cohorts and were superior to those for the model containing only features at baseline (PDelong=0.002 and 0.021, respectively). For calibration, the Brier scores of the MCT-ILC model were 0.091 (95% CI: 0.064−0.118) and 0.078 (95% CI: 0.055−0.101) in the two test sets. The decision curve image showed that the MCT-ILC model was the only model that maintained positive net benefits across the entire threshold range. Furthermore, the MCT-ILC model score could classify more than 90% of patients with invasive nodules into the high-risk group. ConclusionsThe MCT-ILC model could assess pulmonary nodule invasiveness, potentially mitigating overdiagnosis in lung cancer screening.
2025, 37(5): 796-820.
doi: 10.21147/j.issn.1000-9604.2025.05.11
Abstract:
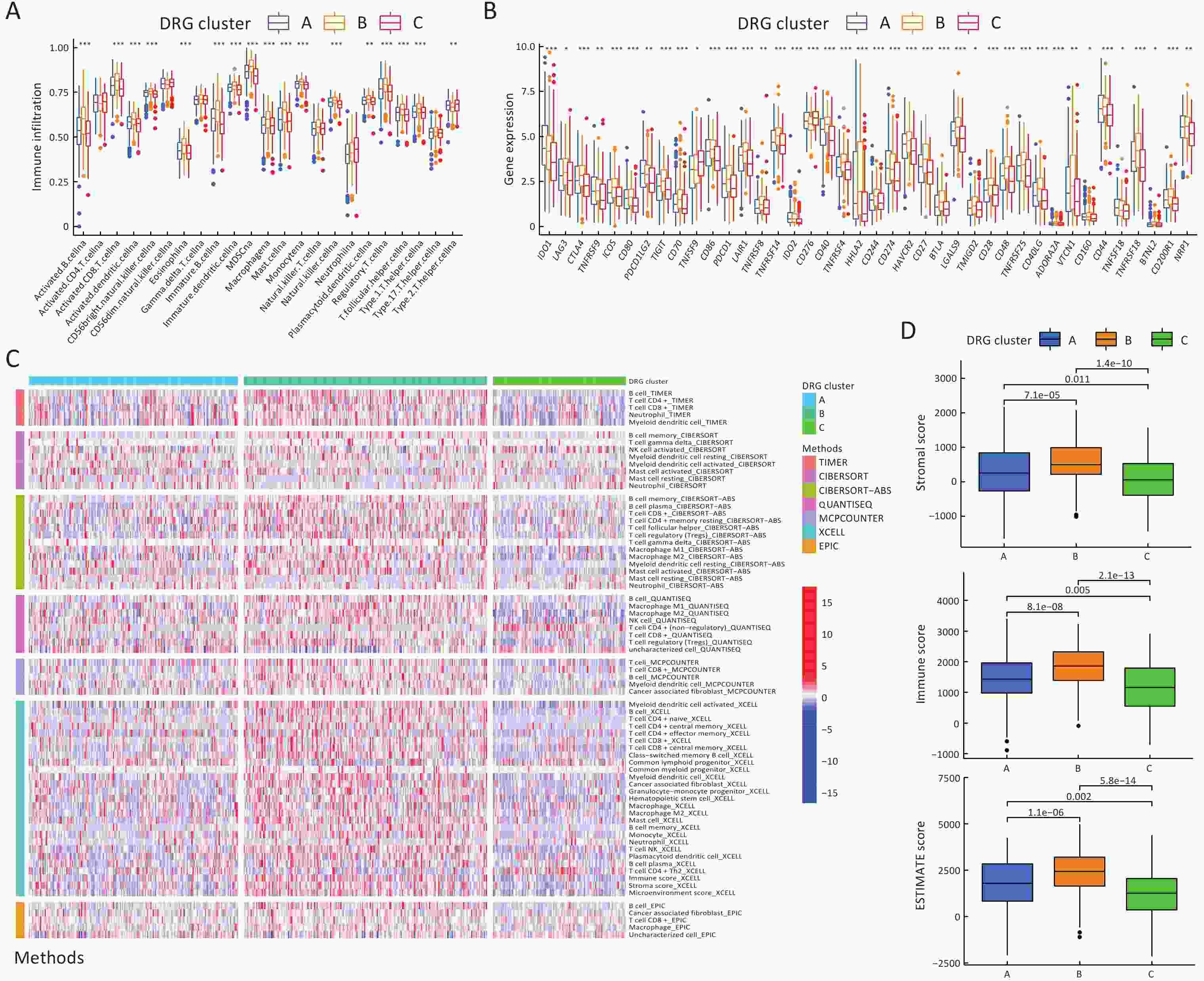
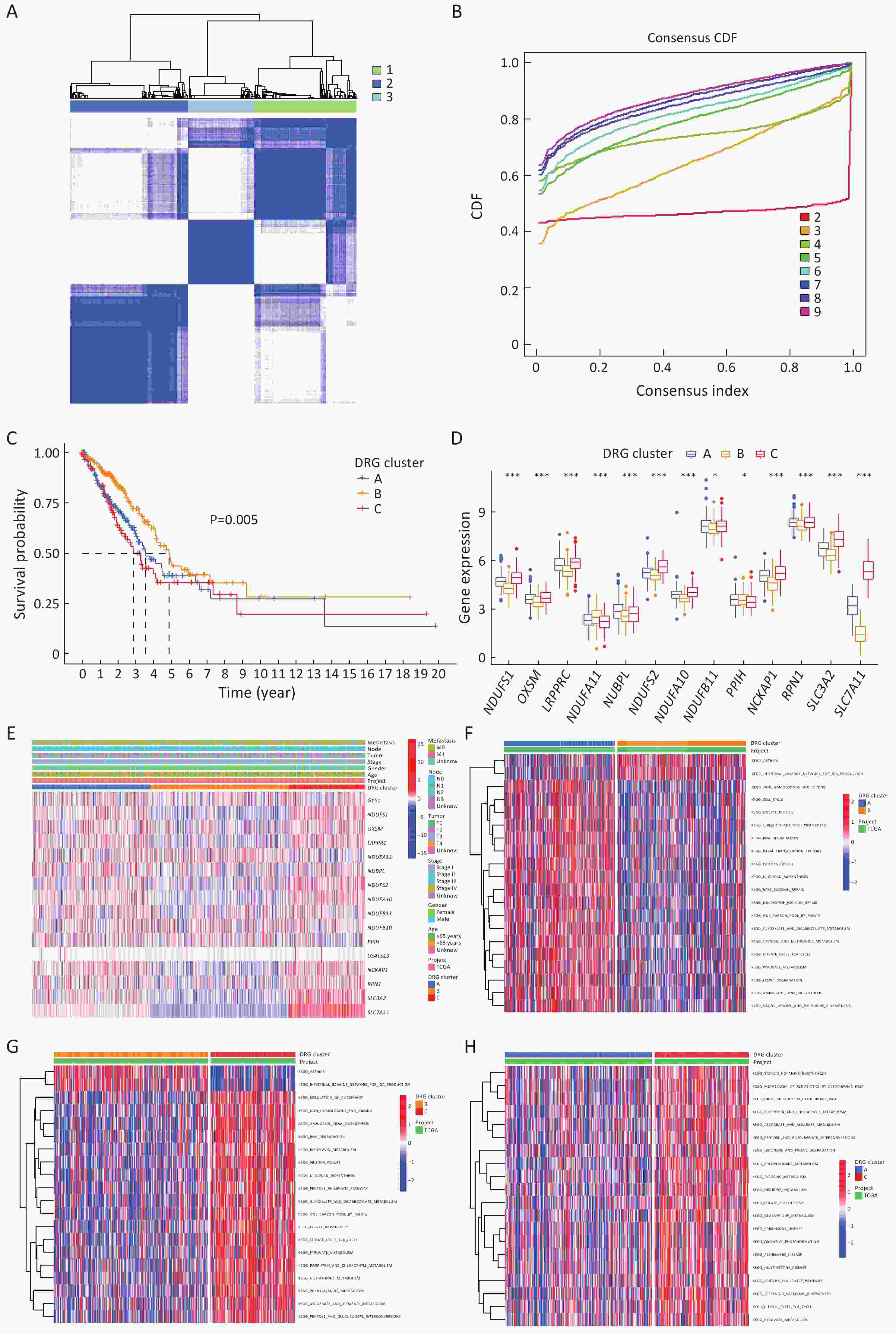
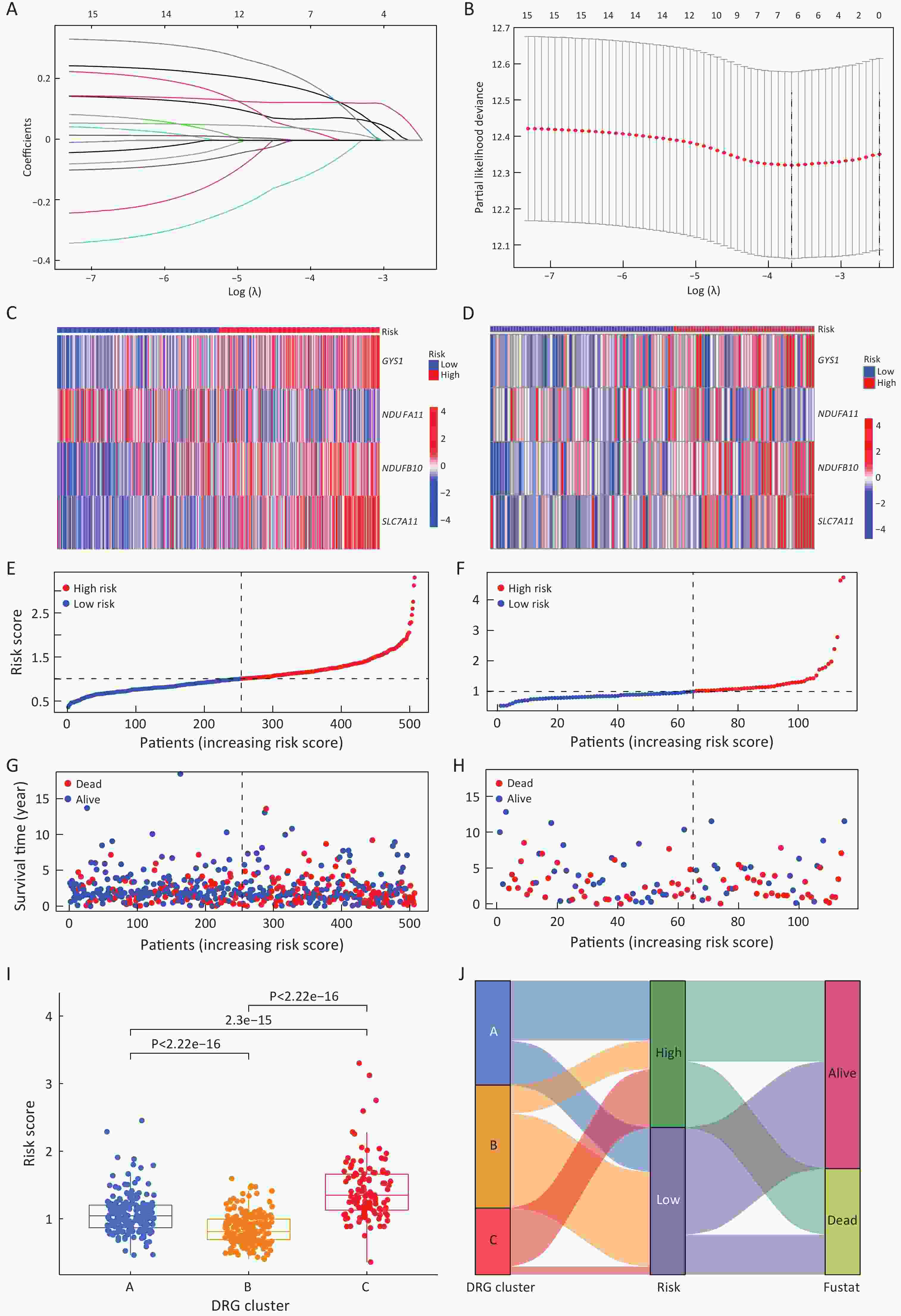
ObjectiveA highly aggressive and lethal malignancy, characterized by its heterogeneity, lung adenocarcinoma (LUAD) presents significant challenges in prognosis and treatment. Disulfidptosis, a newly identified form of regulated cell death, offers novel insights into cancer progression, yet its role in LUAD remains poorly understood. MethodsWe identified disulfidptosis-related genes (DRGs) from prior studies and analyzed their interactions and functional enrichment. Molecular subtypes were identified through consensus clustering based on DRG expression, and a prognostic DRG signature was developed using multivariate Cox regression analysis. A nomogram integrating clinical variables was developed to predict survival. Comprehensive analyses, including single-cell RNA sequencing, immune infiltration, and drug sensitivity, were validated using clinical specimens, LUAD cell lines, Western blotting (WB) and immunohistochemistry (IHC). ResultsA total of 16 DRGs were identified, classifying LUAD patients into three distinct subtypes with differential survival and immune profiles. A 4-gene signature (GYS1, NDUFA11, NDUFB10, SLC7A11) was used to build a risk score model, demonstrating robust prognostic accuracy. A nomogram combining this signature with clinical features reliably predicted 1-, 3-, and 5-year survival. The signature correlated with immune cell infiltration, with single-cell analysis revealing DRG enrichment in myeloid cells. Notably, SLC7A11 and GYS1 were positively associated with chemotherapeutic drug sensitivity. Validation through reverse transcription quantitative polymerase chain reaction (RT-qPCR), WB and IHC confirmed upregulated DRG expression in LUAD tissues and cell lines. ConclusionsThis research highlights the essential role of DRGs in modulating the tumor microenvironment, influencing therapeutic response, and determining the prognosis of LUAD. The risk model and nomogram, derived from DRG expression, offer robust tools for survival prediction and personalized treatment stratification, facilitating the development of disulfidptosis-targeted therapeutic strategies.
2025, 37(5): 821-836.
doi: 10.21147/j.issn.1000-9604.2025.05.12
Abstract:
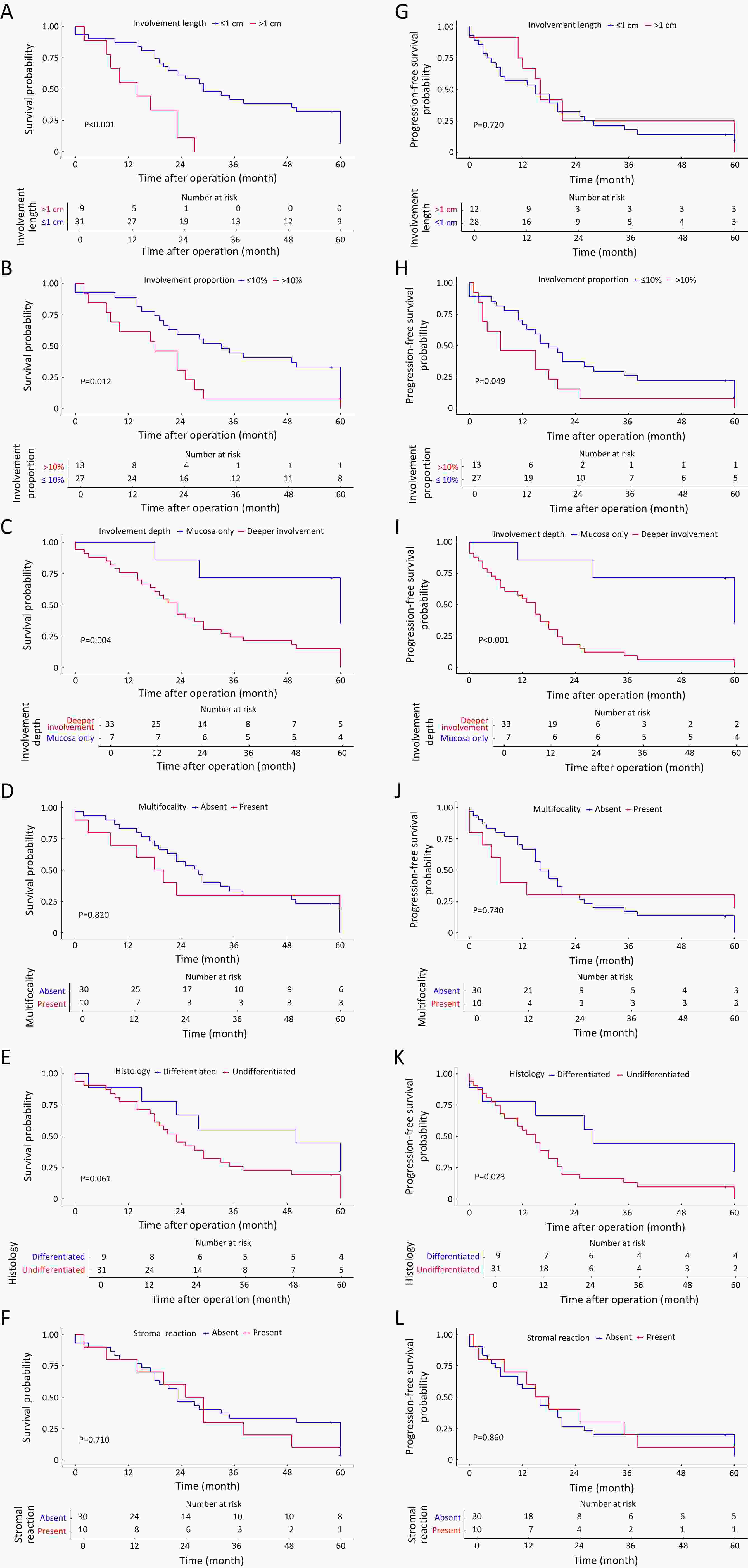
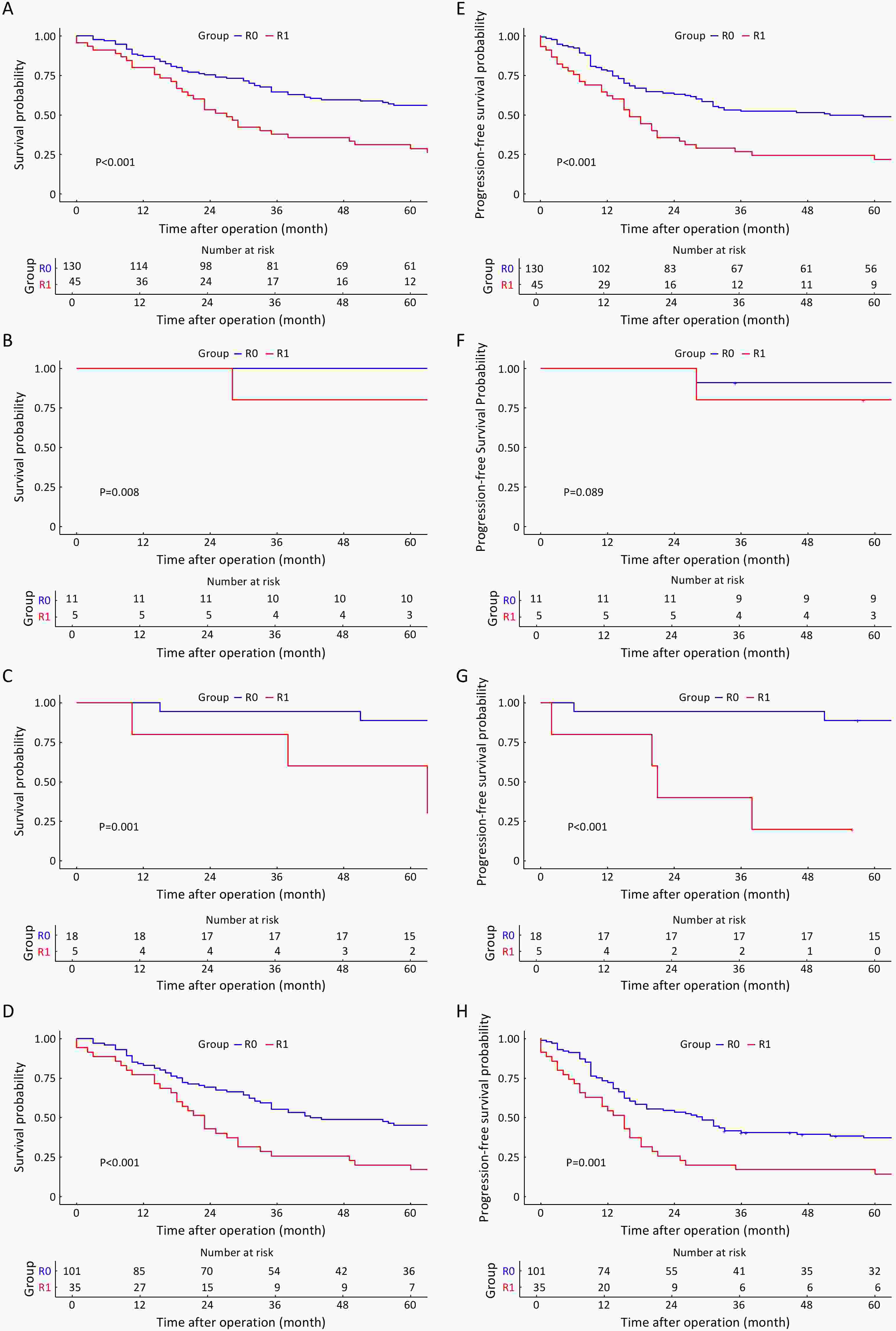
ObjectiveMicroscopically positive resection margins (R1) in gastric cancer have been associated with poor outcomes, but evidence regarding its prognostic significance across different stages remains inconsistent. This study investigated the impact of R1 resection on survival outcomes and evaluated the prognostic significance of detailed pathological characteristics of margin involvement. MethodsThis retrospective study analyzed 10,165 patients who underwent curative-intent gastrectomy for gastric cancer between 2007 and 2021. Propensity score matching was performed at a 1:3 ratio between R1 (n=45) and R0 (n=130) cases. For R1 margins, detailed pathological assessment included involvement length, proportion, depth, and histological features. Survival outcomes were evaluated across all stages, and the impact of subsequent resection was analyzed. ResultsAfter propensity score matching, R1 resection showed significantly lower 5-year overall survival rates compared to R0 resection across all stages (stage I: 60.0% vs. 90.9%, P=0.008; stage II: 40.0% vs. 83.3%, P=0.001; stage III: 20.0% vs. 35.4%, P<0.001). In R1 cases, tumor involvement length ≤1 cm (P<0.001), proportion ≤10% (P=0.012), and mucosal-only involvement (P=0.004) were associated with better survival. Patients who underwent subsequent resection to achieve R0 status showed better survival than those with persistent R1 resection (53.8% vs. 26.7%, P<0.001) and comparable survival to matched R0 cases (53.8% vs. 46.9%, P=0.320). ConclusionsR1 resection significantly impairs survival across all stages of gastric cancer, with the extent and depth of microscopic involvement influencing prognosis. When R1 status is discovered postoperatively, subsequent resection should be considered to improve survival outcomes.
2025, 37(5): 837-850.
doi: 10.21147/j.issn.1000-9604.2025.05.13
Abstract:
ObjectiveRobotic gastrectomy (RG) is increasingly used in the treatment of gastric cancer. However, studies on patients with clinical serosa-invasive (cT4a) gastric cancer remain scarce. This study aimed to compare the short- and long-term outcomes of RG and laparoscopic gastrectomy (LG) in the treatment of stage cT4a gastric cancer. MethodsA retrospective analysis was conducted on the clinical data of patients with stage cT4a gastric cancer diagnosed and treated at eight high-volume tertiary teaching hospitals in China from 2016 to 2019. Propensity score matching (PSM) analysis and inverse probability of treatment weighting (IPTW) analysis was used to adjust for the imbalance in baseline characteristics. The primary research endpoint was the 3-year overall survival (OS) and disease-free survival (DFS). The secondary research endpoint was intraoperative outcomes and postoperative complications. ResultsAfter IPTW and PSM adjustments, baseline characteristics between the RG and LG groups were comparable [standardized mean difference (SMD) <0.10]. Post-PSM analysis revealed that the RG group exhibited longer operative time (P<0.001), lower postoperative complication rates (P<0.001), shorter postoperative hospital stays (P=0.037), and earlier initiation of adjuvant chemotherapy (P=0.041) compared with the LG group. Survival analysis demonstrated comparable 3-year OS (P=0.110) and DFS (P=0.088) in the PSM cohort, whereas the IPTW cohort showed superior OS (P=0.030) and DFS (P=0.046) for RG. No significant differences were observed in overall recurrence rates or recurrence sites between groups. ConclusionsFor patients with stage cT4a gastric cancer, compared with the LG group, the RG group had shorter postoperative hospital stay, lower incidence of postoperative complications, earlier postoperative adjuvant chemotherapy, and no worse long-term efficacy.
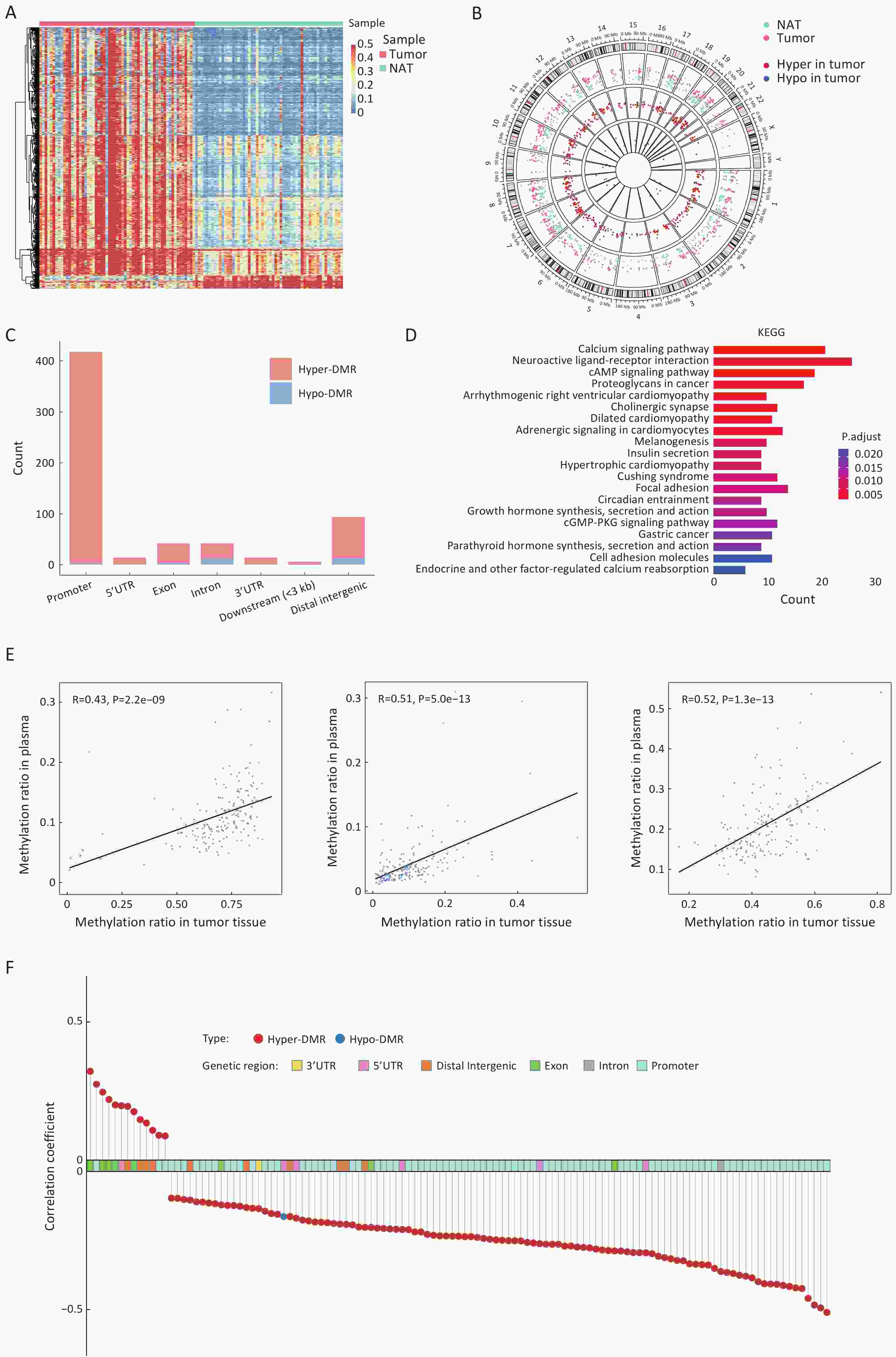
2025, 37(5): 851-864.
doi: 10.21147/j.issn.1000-9604.2025.05.14
Abstract:
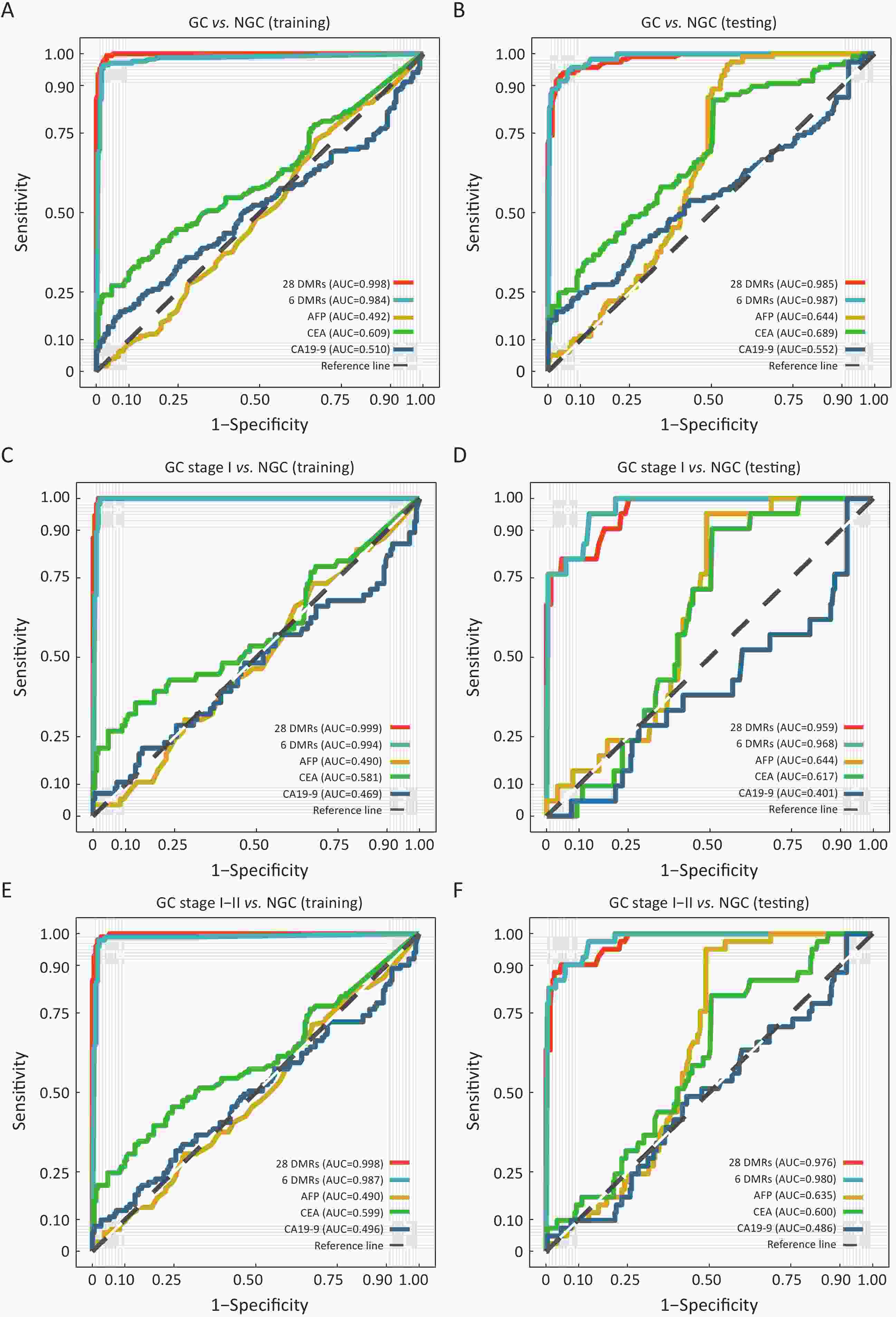
ObjectivePlasma cell-free DNA (cfDNA) methylation has shown potential in the detection and prognostic testing of multiple cancers. Here, we comprehensively investigate the performance of cfDNA methylation for gastric cancer (GC) detection and prognosis. MethodsGC-specific differentially methylated regions (DMRs) were identified by sequencing 56 GC tissues and 59 normal adjacent tissues (NATs). We then performed targeted bisulfite sequencing of cfDNA from 294 GC and 446 non-gastric cancer (NGC) plasma samples, identifying 179 DMRs that overlapped with those in tissue samples. The efficacy of plasma cfDNA methylation markers for GC detection and prognosis was evaluated. ResultsBased on the 179 DMRs overlapping with those in tissue samples, the random forest (RF) model using 28 DMRs achieved an area under the curve (AUC) of 0.998 in the training cohort, whereas further refinement to the top 6 DMRs resulted in an AUC of 0.985. Consistent results were obtained in the validation cohort (28 DMR AUC: 0.985; 6 DMR AUC: 0.988). Support vector machine (SVM) and logistic regression (LR) models also demonstrated robust performance. Additionally, an 11-DMR signature was developed for prognostic prediction, successfully identifying high-risk GC patients with significantly shorter overall survival. ConclusionsOur study highlights the potential utility of cfDNA methylation markers for both the detection and prognostication of GC.
2025, 37(5): 865-878.
doi: 10.21147/j.issn.1000-9604.2025.05.15
Abstract:
ObjectiveThe role of non-alcoholic steatohepatitis (NASH) in hepatitis B virus (HBV) reactivation following liver transplantation for hepatocellular carcinoma (HCC) remains unclear, and the metabolic differences between patients with NASH and those with HBV reactivation are also yet to be elucidated. This study is to investigate the impact of NASH on HBV reactivation risk and prognosis following liver transplantation for HCC, and to develop a predictive model and identify therapeutic targets. MethodsThis study included 274 patients who underwent liver transplantation for HCC. The HBV reactivation status of patients with NASH was analyzed, and the metabolic characteristics of peripheral blood were examined to compare NASH and non-NASH patients with or without HBV reactivation. ResultsThe HBV reactivation free survival was better in non-NASH patients (P<0.0001). Furthermore, NASH patients with HBV reactivation had worse recurrence-free survival (RFS) than non-NASH patients with HBV reactivation (P=0.016). In contrast, the RFS of NASH patients without HBV reactivation was comparable to that of non-NASH patients without HBV reactivation (P=0.810). Subsequently, we constructed a model to predict HBV reactivation by incorporating 7 clinical indicators using the Least Absolute Shrinkage and Selection Operator-Cox (LASSO-Cox) approach. The area under the receiver operating characteristic curve (AUROC) values for predictions at 500, 1,000, and 1,500 d were 0.759, 0.809, and 0.814, respectively. Finally, metabolic pathway analysis identified key pathways involved in HBV reactivation, and glutamine was found to be an independent protective factor against HBV reactivation following liver transplantation for HCC. ConclusionsNASH patients are more prone to HBV reactivation following liver transplantation for HCC and exhibit worse recurrence-free survival. Glutamine may serve as a potential therapeutic target or predictive biomarker for HBV reactivation.

Abstract
FullText HTML
PDF 1818KB